hallo,
wollte mal fragen wies denn so bei euch mit der verwendung von lambdamessgeräten ausssieht? könnte ja eigentlich zur abstimmung ganz hilfreich sein...
zum einen gibts da die geräte mit log-funktion und alles....sind so teuer wie ne xt.....und dann nur die mit balkenanzeige in der bucht...sind immernoch teuer und naja, zweifelhafte qualität...
daher: hat schonmal jemand sowas selbst zu bauen versucht? ich mein kann ja nicht so schwer sein..
eine x-beliebige lambdasonde nehmen, und einfach nen digital-multimeter dranhängen, zeigt auch werte an, nur halt eben nicht als balken...
so wie ich das nun mitbekommen habe (internet) gibts da breitbandsonden (teuer) und die normalen (jedes auto) die nur sagen obs passt oder eben vom soll abweicht...
...nun müsste man nur noch wisen auf was für einen soll die eingestellt sind und was für anschlusswerte die haben... dürfte nur nicht so leicht rauszukriegen sein, außer vielleicht bei bosch etc. anfragen...
weitere ausführungen spar ich mir mal, da ich ja nicht weiß ob ich nicht doch auf dem holzweg bin! hat von euch schonmal jemand damit experimentiert? und kann man sowas bei ner xt überhaupt sinnvoll anwenden?
über antworten würd ich mich sehr freuen!
mfg,
thomas
thoma
Lambda-Messung /selbstbaugeräte
- TheCat
- Gelegenheitsposter

- Beiträge: 91
- Registriert: So Jun 01, 2003 16:53
- Wohnort: A-Vorarlberg
- Kontaktdaten:
Lambda-Messung /selbstbaugeräte
never touch a running system! XT500 Bj. 80, Puch DS50L und Mercedes W123 240D
- ingo
- XT-Forums-Guru

- Beiträge: 1382
- Registriert: Mo Jun 02, 2003 7:24
- Wohnort: Nienburg
- Kontaktdaten:
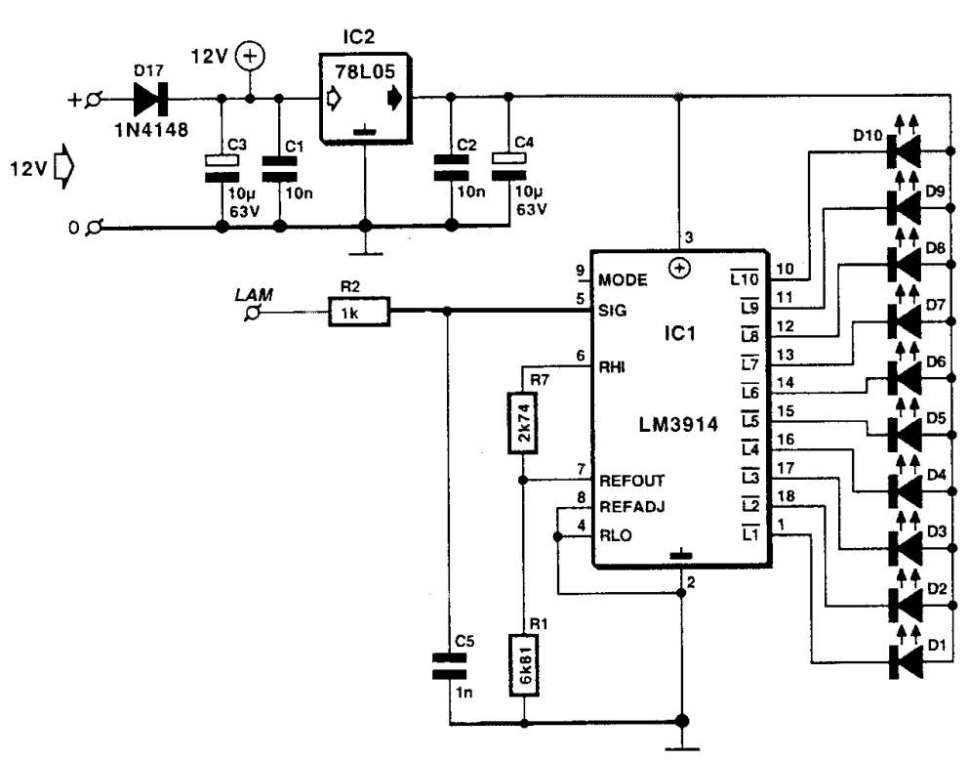
Lambda-Sondenauswertung
Das hier lag noch auf meiner Festplatte rum, habe ich aber nicht benutzt:
(siehe angehängtes Bild)
Lambda-Sondenauswertung basiert auf einer Vorlage aus der Elektor 10/99.
Der ursprüngliche Entwurf stammt von der TEV 12 der Fachschule für Technik, Fachbereich Elektrotechnik, an der Ludwig-Geissler-Schule in Hanau. Dank an die Schüler und ihren Lehrer Studienrat Reinhardt Weber.
Eine Lambda-Sonde liefert eine Spannung zwischen 0 V (mager) und 1,1 V (fett). Ideal ist ein Mischungsverhältniß Luft/Sprit von 14,7:1. Bei diesem Wert liefert die Lambda-Sonde eine Spannung von 0,5 V.
Das Signal der Lambda-Sonde wird über R2 dem Signaleingang des LED-Reihen-Treiber Ics LM 3914 zugeführt, wobei R2 und C5 als Tiefpass dienen und Störspitzen auf der Signalleitung unterdrücken. Die Referenzspannung des LM 3914 sind durch R1 und R7 so gelegt, daß das Spannungsfenster der Lambda-Sonde von 0 V (LED 1) bis 1 V (LED 10) in 0,1 V- Schritten abgedeckt wird. Der Mode-Pin ist offen, daher arbeitet der LM 3914 im Punkt-Modus.
Bei Kedo gibt es auch eine Lambda-Sonde, die ich nicht unbezahlbar fand, wenn ich mich richtig erinnere.
Da kann man auch eine Beschreibung 'runterladen
Ingo
(siehe angehängtes Bild)
Lambda-Sondenauswertung basiert auf einer Vorlage aus der Elektor 10/99.
Der ursprüngliche Entwurf stammt von der TEV 12 der Fachschule für Technik, Fachbereich Elektrotechnik, an der Ludwig-Geissler-Schule in Hanau. Dank an die Schüler und ihren Lehrer Studienrat Reinhardt Weber.
Eine Lambda-Sonde liefert eine Spannung zwischen 0 V (mager) und 1,1 V (fett). Ideal ist ein Mischungsverhältniß Luft/Sprit von 14,7:1. Bei diesem Wert liefert die Lambda-Sonde eine Spannung von 0,5 V.
Das Signal der Lambda-Sonde wird über R2 dem Signaleingang des LED-Reihen-Treiber Ics LM 3914 zugeführt, wobei R2 und C5 als Tiefpass dienen und Störspitzen auf der Signalleitung unterdrücken. Die Referenzspannung des LM 3914 sind durch R1 und R7 so gelegt, daß das Spannungsfenster der Lambda-Sonde von 0 V (LED 1) bis 1 V (LED 10) in 0,1 V- Schritten abgedeckt wird. Der Mode-Pin ist offen, daher arbeitet der LM 3914 im Punkt-Modus.
Bei Kedo gibt es auch eine Lambda-Sonde, die ich nicht unbezahlbar fand, wenn ich mich richtig erinnere.
Da kann man auch eine Beschreibung 'runterladen
Ingo
- Hiha
- 5000+ Club

- Beiträge: 6460
- Registriert: Mo Jun 02, 2003 6:23
- Wohnort: Neubiberg b. München
Ich hab mit genau so einem Gerät mal rumgefiedelt, das Problem ist, dass man eigentlich nur erkennen kann, ob man im mageren Bereich sitzt oder nicht. Da die XT erst gut läuft wenn sie deutlich fetter als Lambda 1 ist, braucht man zum vernünftigen Abstimmen ein Breitbandgerät mit entsprechender Sonde. Da die Breitbandsonden nach einem völlig anderen Prinzip arbeiten, nutzt die obenstehnde Schaltung dafür leider nix. Breitbandsonden werden ja immer häufiger in Serienautos eingebaut, und sind deshalb in den letzten 2 Jahren auf ca. 1/10 im Preis gefallen.
Angeblich sollen sie mittlerweile schon für ca. 150Eur zu haben sein. Bitte fragz mich nicht, wo...
Gruss
Hans
Angeblich sollen sie mittlerweile schon für ca. 150Eur zu haben sein. Bitte fragz mich nicht, wo...
Gruss
Hans
- Jeanjean
- XT-Forums-Guru

- Beiträge: 1846
- Registriert: Mi Sep 15, 2004 9:16
- Wohnort: Zuid-Holland
- Hiha
- 5000+ Club

- Beiträge: 6460
- Registriert: Mo Jun 02, 2003 6:23
- Wohnort: Neubiberg b. München
Hier noch eine gute eschreibung/Bauanleitung, wo mittels zweier 3914 die Anzeige auf doppelte Länge gestreckt wurde:
http://www.taunus-biker.de/~mdvp/Lambda/Lambda.html
Die Seite hat auch sonst noch ein paar nette Sachen.
http://www.taunus-biker.de/~mdvp/Lambda/Lambda.html
Die Seite hat auch sonst noch ein paar nette Sachen.
- TheCat
- Gelegenheitsposter

- Beiträge: 91
- Registriert: So Jun 01, 2003 16:53
- Wohnort: A-Vorarlberg
- Kontaktdaten:
Hallo,
erstmal danke für die vielen antworten!
ein einbau der sonde in den krümmer kommt für mich nicht in frage da ich kein loch bohren kann/will, da ich nur den montierten krümmer besitze
@hiha: bin noch nicht dazugekommen den beitrag auf der motorradseite zu lesen werd ich aber noch! bin zur zeit bisschen im uni-stress....
nun hab ich gelesen dass die sonde wohl ganz nach vorne, also doch in krümmer muss...dann wirds eh hinfällig sein, ich wollt die nur in den auspuff stecken um mal zu messen.
die handhabung der breitbandsonden soll laut google ja auch nicht so einfach sein (hab nicht genauer nachgelesen) und vorallem ist dort noch der preis
die schaltungen mit den leds halte ich nicht für so wichtig, ich mein, das sind ja auch nur spg-anzeigen, nur halt mit dioden an stelle von zahlen...
also nur zum mal testen würde ja voltmeter und lambda-spg-wert-diagramm genügen!
mfg,
thomas
-- noch ne doofe frage: gelten bei der messung für 2takter die selben regeln wie für 4takt? oder kann man dort garned messen....hab halt eben noch nie davon gehört
erstmal danke für die vielen antworten!
ein einbau der sonde in den krümmer kommt für mich nicht in frage da ich kein loch bohren kann/will, da ich nur den montierten krümmer besitze
@hiha: bin noch nicht dazugekommen den beitrag auf der motorradseite zu lesen werd ich aber noch! bin zur zeit bisschen im uni-stress....
nun hab ich gelesen dass die sonde wohl ganz nach vorne, also doch in krümmer muss...dann wirds eh hinfällig sein, ich wollt die nur in den auspuff stecken um mal zu messen.
die handhabung der breitbandsonden soll laut google ja auch nicht so einfach sein (hab nicht genauer nachgelesen) und vorallem ist dort noch der preis
die schaltungen mit den leds halte ich nicht für so wichtig, ich mein, das sind ja auch nur spg-anzeigen, nur halt mit dioden an stelle von zahlen...
also nur zum mal testen würde ja voltmeter und lambda-spg-wert-diagramm genügen!
mfg,
thomas
-- noch ne doofe frage: gelten bei der messung für 2takter die selben regeln wie für 4takt? oder kann man dort garned messen....hab halt eben noch nie davon gehört
never touch a running system! XT500 Bj. 80, Puch DS50L und Mercedes W123 240D
-
Hudriwudri
Weitband
Hallo Leute,
mein Vater hat solch ein Gerät für einen großen namhaften amerikanischen Tuninganbieter entwickelt.
Hier seine URL:
http://www.micro-craft.com/english/
Bitte nicht von der zusammengbastelten Homepage täuschen lassen, das Gerät ist sehr gut und u.a. bei einem namhaften österreichischen Motorradauspuffhersteller in Verwendung.
Falls Fragen ihn bitte direkt anzurufen, oder mich auf www.SR500.de kontaktieren.
l.g.
christian
mein Vater hat solch ein Gerät für einen großen namhaften amerikanischen Tuninganbieter entwickelt.
Hier seine URL:
http://www.micro-craft.com/english/
Bitte nicht von der zusammengbastelten Homepage täuschen lassen, das Gerät ist sehr gut und u.a. bei einem namhaften österreichischen Motorradauspuffhersteller in Verwendung.
Falls Fragen ihn bitte direkt anzurufen, oder mich auf www.SR500.de kontaktieren.
l.g.
christian
Wer ist online?
Mitglieder in diesem Forum: 0 Mitglieder und 1 Gast